位于昆明西昌路与西坝路交汇处的弥勒寺公园,想必没有老昆明人敢跳出来说不知道。
虽然名字家喻户晓,但弥勒寺公园背后的故事还真有一些人没听过。
弥勒寺公园入口处实景,取景于2019年2月
弥勒寺公园(原省委2号院)施工时间可追溯到2009年9月,公园占地81亩,延续昆明开放式公园建设的一贯特色,这里假山、莲池、古树、名花、老建筑等元素完善丰富。当然,比公园景色更吸引的是,弥勒寺公园历史上究竟有没有“弥勒寺”这座寺庙存在?
弥勒寺存在与否,没有官方口径信息证实,但现在仍有不少本地老昆明人坚称寺庙的确存在过,其中的弥勒佛铜像也存在过。
根据《续修昆明县志》记载:“铜铸弥勒佛像,趺坐莲台,高二丈余,阔称之,殿高三丈,佛顶及梁,面目丰满,作大欢喜状,奕奕有神,必大昂首,乃能瞻其眉宇,不知须铜若干。”只言片语,便是这座寺庙为数不多的信息源。
有人说,弥勒寺为明代庙宇,也有人说建于清代。
虽说,寺庙到底存不存在,如果存在那建设于哪个时期已无法下定义,但弥勒寺公园是弥勒寺社区的宝地之一是可以肯定的。
弥勒寺社区成立于2001年,地处市中心,东起西昌路、西至环城西路、北邻西坝路、南连安康路,整个辖区呈长方形分布,占地0.34平方公里。
当然,提起弥勒寺社区,自然也要说一说环城西路与西坝路交汇处的弥勒寺城改项目。
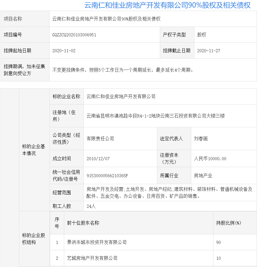
就在近日,“云南仁和佳业房地产开发有限公司90%股权及相关债权”挂牌转让的消息引起笔者注意。根据内容,云南城投集团下属公司景洪城投拟转让其持有的仁和佳业地产全部90%股权及相关债权。而仁和佳业地产正是弥勒寺城改项目开发公司。
云南城投集团再出迷惑行为不禁让人诧异。
今年10月23日正式揭牌成立的云南城市更新有限公司,正是云南城投集团斥资15亿组建的全省老旧小区和城市更新改造平台。新公司核心业务为“城市综合运营开发”,且将作为云南唯一一家通过市场化运作平衡棚改成本的棚户区改造平台公司进行打造。
其实,云南城投集团转卖旗下公司股权的操作已司空见惯,只是这次即将易主的弥勒寺城改项目,并未背离“城市综合运营开发”核心业务。
虽然目前集团旗下新公司的企业注册信息在网上还未露出,但与棚改模式异曲同工的弥勒寺城改项目所涉用地已收入集团麾下,本可投袂而起,如今项目却即将易主,不禁显得扑朔迷离。
话说回来,此次仁和佳业地产90%股权及相关债权的转让底价约10.74亿元(含股权转让底价7123.1万元,债权转让底价约10.03亿元),挂牌起止时间为2020年11月2日至11月27日。
仁和佳业地产成立于2010年12月,注册资本1个亿。从公司2019年度审计数据来看,仁和佳业地产财务已捉襟见肘。2019年,仁和佳业营业收入为“0”,利润总额及净利润均为负的405万元左右,资产总额约10亿,负债总额也接近10亿,可以说是债台高筑了。相比之下,约1532万元的所有者权益显得十分扎眼。
不过债多不愁,仁和佳业地产手上还握有弥勒寺城改项目这张“王牌”。
弥勒寺城改项目于2012年便已启动前期建设。之后,仁和佳业地产分别于2015年4月及2017年8月分两次拿下项目用地。根据查询,弥勒寺城改项目总用地面积约53.68亩,分A1、A2两地块。其中,A2地块临近环城西路,用于回迁安置房建设,彼时项目推广名为“乐佳苑”;A1地块位于西坝路沿线,毗邻弥勒寺公园,属城镇住宅兼容批发零售、住宿餐饮、商务金融用地。
其实,2012年之后,除了用地成功出让,东家易主之外,弥勒寺城改未有实质进展。
2014至2016年,弥勒寺城改项目公司背后东家频繁变更,从安宁嘉鸿经贸有限公司退出之后,项目又经历了王姓自然人加入又再次退出、云南三石实业有限公司加入(占股10%)、云南城投集团下属公司景洪市城市投资开发有限公司加入(占股90%)。
如今股东格局终于有了定数,今年9月底,仁和佳业地产股东架构再次变更,三石实业退出,10%股份由艺城房地产开发有限公司接手。
结合近段时间弥勒寺城改项目A1地块围挡已换成艺城控股的消息,再结合仁和佳业地产90%股权及相关债权转让公告显示的“标的企业股东艺城房地产开发有限公司保留此次股权转让中的优先购买权”信息,似乎这家名为“艺城”的外来深圳房企就这样不知不觉以迂回的方式驻昆再落一子。
其实,艺城之名早有耳闻。
2019年,艺城入昆,首秀项目为临靠地铁1号线晓东村地铁站的PGC紫金中心。可以说,艺城在昆发展之路颇为低调,此次若顺利拿下弥勒寺城改项目,那也算“不鸣则已,一鸣惊人”了。
目前,仁和佳业地产90%股权及相关债权项目还在挂牌期,出让过程是否还会有枝节,待流程走完便知。
看看云南
评论前必须登录!
注册