在五六线城市或是小县城生活工作的人们,倘若有点宅基地,盖上几层楼房,成本不会太高,居住舒适度还高。如此居住条件,完全没有高成本高房价困扰,真真是大城市里的人们梦寐以求的。
不过,随着房地产市场化进程逐步向四五线城市或小县城下沉,个人建房之路将越走越窄,趋势是逐步被淘汰!
这不是危言耸听!
毕竟,建房是个专业化系统化的建筑工程。
就在云南临沧,临沧市自然资源和规划局于4月3日发布《临沧中心城区个人建房规划管理办法(试行)》(征求意见稿),关于个人建房管理办法共有二十一条,涉及个人建房定义、片区管理、实施办法、申请审批等做出详细规定。
目前,该办法仅在征求意见阶段。
一起来看看临沧市对个人建房有什么样的管理办法。
中心城区包括括主城区、昔本片区、博尚片区、勐托片区、东拓片区
对于个人建房定义,管理办法亦明确了系临沧市中心城区规划区范围内的居民在依法取得的建设用地范围内,新建、重建和扩建房屋(包括附属建筑物、构筑物及其他设施)的建设活动。
临沧中心城区规划区范围具体包括主城区、昔本片区、博尚片区、勐托片区、东拓片区。
临沧中心城区个人建房按照“从严控制、分区禁限、规范管理、提升档次”的原则,实行分级、分区管理。
一级控制区:临沧主城区、东拓片区以及勐托片区勐托物流园区规划范围,临沧主城区控制范围具体为东至玉临高速公路、西至旗山、北至文伟火车站区域、南至大转山。
二级控制区:博尚片区及昔本片区规划范围。
三级控制区:因城市建设发展需要,需对个人建房进行规划控制的一级、二级控制区周边区域,具体范围由自然资源规划行政主管部门依据城市建设发展需要依法确定并向社会公布。
临沧主城区不再办理个人建房用地规划,鼓励建设公寓式住宅
一级控制区范围内,不再办理个人建房建设用地规划许可;不再办理个人零星建房建设工程规划许可,根据城市建设发展需要,实行分期分批,成片拆迁或改造。
一级控制区内个人建房集中区域,鼓励建设公寓式住宅,即区别于单家独户式住宅,由多户居民集中建设居住的单元式住宅,腾出的土地用于改善生活环境。
鼓励一级控制区内城市居民、村民拆除旧房、危房,腾出原有土地或宅基地。在编制临沧中心城区修建性详细规划时,应安排部分居住区建设用地,建设回迁安置房,供拆迁居民优惠购买。鼓励采用一次性货币安置的拆迁政策。
主城区暂不具备安置拆迁的单栋D级危房,方可申请用地规划
一级控制区范围内经住建部门或房屋安全鉴定机构认定的用于自家居住的单栋D级危房,暂时不具备安置、征迁条件的,按照原地址、原面积、符合区域建筑特色、面积不超过200平方米的原则,由临翔区自然资源行政行政主管部门按程序进行审批。
博尚片区:个人建房占地面积不超100平米、建筑主体不超3层
对于博尚片区及昔本片区规划范围内的二级控制区,不再办理个人建房建设用地规划许可。二级控制区内,个人建房严格控制建房规模,建筑占地面积不得超过100平方米、建筑主体层数不得超过三层、建筑面积不得超过300平方米;首层建筑层高不得超过4.5米、标准层层高不得超过3.6米、建筑±0不得超过用地周边道路0.3米。
三级控制区:个人建房占地面积不超100平米、建筑主体不超4层
三级控制区个人建房严格控制建房规模,建筑占地面积不超过100平方米、建筑主体层数不得超过四层、建筑面积不得超过400平方米;首层建筑层高不得超过4.5米、标准层层高不得超过3.6米、建筑±0不得超过用地周边道路0.3米。
控制区内办理个人建房需提交书面申请
控制区内办理个人建房申请的,.建设个人向乡镇(街道)自然资源管理所提交书面申请;临翔区自然资源行政主管部门会同村委会(社区居民委员会)及相关部门现场踏勘核实,征询意见相关部门意见。
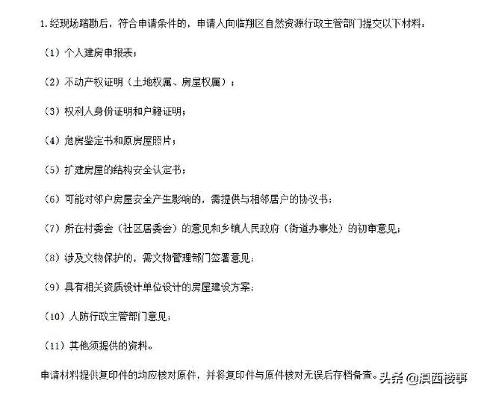
.经现场踏勘后,符合申请条件的,申请人向临翔区自然资源行政主管部门提交以下材料:
个人建房申报表;不动产权证明(土地权属、房屋权属);权利人身份证明和户籍证明;危房鉴定书和原房屋照片;扩建房屋的结构安全认定书;可能对邻户房屋安全产生影响的,需提供与相邻居户的协议书;所在村委会(社区居委会)的意见和乡镇人民政府(街道办事处)的初审意见;涉及文物保护的,需文物管理部门签署意见;具有相关资质设计单位设计的房屋建设方案;人防行政主管部门意见;其他须提供的资料。
临翔区自然资源行政行政主管部门应在收到申报材料之日起13个工作日内,依据相关规划和要求进行审查,对符合条件的,在建设现场和政府公众信息网进行公示,公示时间不得少于7个工作日。公示期满无异议的,应予核发《建设工程规划许可证》或《乡村建设规划许可证》。
个人建房属沿街建筑,还需向国土空间规委会报批
个人建房属于沿街建筑的,建设方案经临翔区自然资源主管初审后,报市国土空间规划管理委员会审查。审查通过后由临翔区自然资源行政主管部门核发《建设工程规划许可证》。
《建设工程规划许可证》有效期限为1年、《乡村建设规划许可证》有效期限为2年,期满未开工的,经报原审批机关同意后,可适当延长期限,但最长不得超过1年。
建设完工后,需向规划部门申请规划核实
建设个人在取得《建设工程规划许可证》或《乡村建设规划许可证》后方可建设。
完工后,建房个人应向临翔区自然资源行政主管部门申请规划核实,未经核实的不能申请办理不动产登记。
控制区的个人建房需足额缴纳城市基础设施配套费用
控制区的个人建房应当足额缴纳城市基础设施建设配套费等相关费用。不符合减免政策的,任何单位和个人不得减免。
在控制区内进行违法建房的,供电、供排水、供气部门不得予以通电、通水、通气;建成需对外营业的,相关部门不得予以办理相关证照。擅自为违法建设通电、通水、通气、办理相关证照的,依法依规追究相关单位及责任人责任。
据悉,临沧市个人建房管理办法将在正式公布之日起30日后施行。
按此推算,倘若临沧人对个人建房管理办法征求意见稿没有任何异议,预计最快执行时间会在今年6月份左右。
看看云南



评论前必须登录!
注册