想必很多昆明人对昆明西山区的福文化主题公园已不算陌生。
顾名思义,该公园以国内传统“福”文化为主题,分别包括福文化广场、青少年活动区、福泉景观区、老年儿童活动区、休闲观景区、水景区,六大景点。
“迎福、祈福、福源、惜福、拥福”,公园贯穿的“福”系文化展现出当下城市吉祥美好的内涵。
根据昆明市政府动态消息显示,福文化主题公园于2014年12月开工建设,2016年5月建成,2017年8月通过验收。
公园简介显示,福文化主题公园地处前福路与河宏路交叉口,东至30米道路(拥金路)、西至前福路、南至河宏路、北至171号路(二庄街)。公园总占地约46589㎡(约69.88亩),涉及四地块,分别是GY1、GY2、GY3及GY4地块。其中GY1、GY2占地合计38755㎡(约58.13亩)。
令人匪夷所思的是,公园通过验收的消息已经过去了四年,按照当时很多媒体发布的消息显示,福文化主题公园是西山区20号片区(一期)的配套公园,该公园占地70亩,概算投资2960万元,已顺利通过市、区园林绿化部门的验收……”通篇文字看下来,内容无疑给人以“公园已经整体呈现并投用”的错觉。
而近期有消息称公园即将迎来续建。这不禁让人疑惑,难道之前的“验收”并不是针对公园整体?
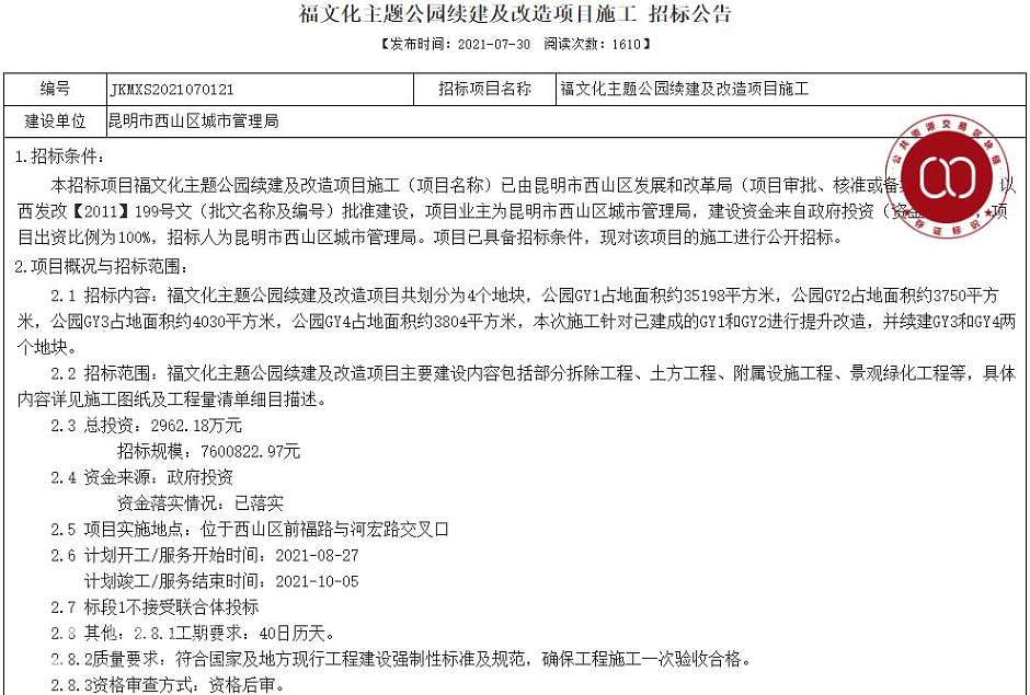
根据昆明市西山区城市管理局近日发布的“福文化主题公园续建及改造项目施工招标公告”显示,福文化主题公园即将迎来续建及改造。
招标显示,福文化主题公园续建及改造项目共划分为4个地块(占地合计46782㎡,约70.17亩),公园GY1占地面积约35198㎡(约52.8亩),公园GY2占地面积约3750㎡(约5.63亩),公园GY3占地面积约4030㎡(约6.05亩),公园GY4占地面积约3804㎡(约5.71亩)。
此次施工针对已建成的GY1和GY2进行提升改造(两地块合计占地38948㎡,约58.42亩),并续建GY3和GY4两个地块(两地块合计占地7834㎡,约11.75亩)。
如此,公园建造脉络就清晰很多。2014年底公园开建,2016年5月,公园GY1和GY2两地块建成。换句话说,2017年8月,公园验收的部分实为公园GY1和GY2两地块,而此次续建部分为公园的GY3和GY4地块。
据显示,福文化主题公园续建及改造项目总投资2962.18万元,计划开工/服务开始时间为2021年8月27日,计划竣工/服务结束时间为2021年10月5日,工期要求为40日历天。
看看云南


评论前必须登录!
注册