
渝昆高铁昆明西客站进展:马街片区20.5万方、10月启动拆迁
昆明西客站马街辖区二个标段将拆迁20.5万方!

昆明西客站马街辖区二个标段将拆迁20.5万方!

再提醒一遍,现在,该把目光投向滇中新区了。
天马、双河、银杏北路、银杏南路4大片区进入改造!
继上市房企、来自上海的中梁地产溢价86%在蒙自拿地之后,蒙自土拍成交再创新高、再次出现溢价成交。
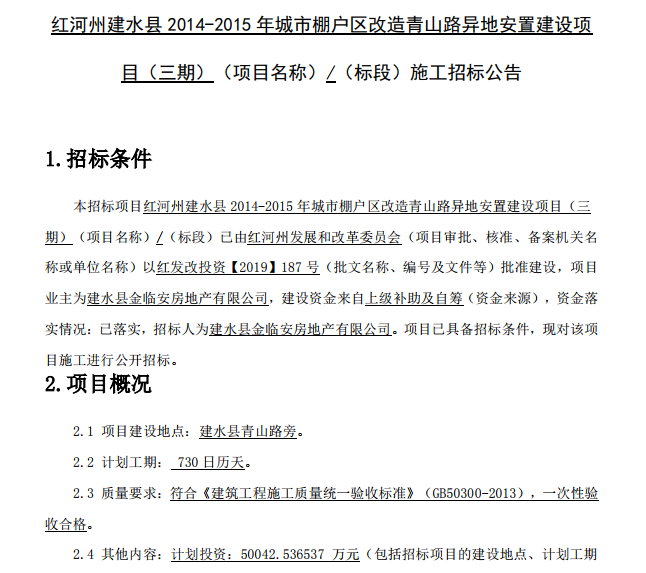
总投资5亿元,总建面16万方,建水县棚改项目青山路异地安置项目施工启动招标。需建7栋高层住宅,配建一所幼儿园。

红河州河口口岸列入自贸区范围之后,大有起飞之势。而红河州另一口岸,金平县金水河口岸也在迅速发展产业。
因盛产豆腐而闻名,近年来大力发展豆腐产业园。

作为昆明北拓的“主战场”,滇中新区众多产业入驻,建设快速扩张、城市扩容,“一天一个样”。

随着一众开发企业入驻滇池草海片区,区域内配套不断推进。
招商蛇口中期业绩也来了,8月24日晚发布2020年半年度报告。