在大理,低调而有实力的个人买家,可谓是层出不穷。
不到最后关头,你真不知道实力雄厚的个人,到底是啥模样?
不过,今年大理州的实力个人买家,应该颁给一位名叫“胡相”的个人。
8月18日,大理州公共资源交易中心发布鹤庆县城2宗土地成交信息。
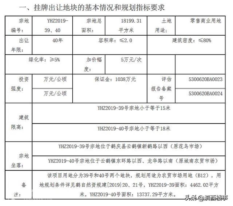
公示内容显示,编号“YHZ2019-39”“YHZ2019-40”土地,土地总面积18199.31㎡(约27.3亩),零售商业用地性质,被一位名为“胡相”的个人买家以6970万元斩获,土地成交单价255.32万元/亩。
其中,“YHZ2019-39号”土地地处鹤庆县云鹤镇新鹤路以西(原花鸟市场),“YHZ2019-40号”土地位于鹤庆县云鹤镇东环路以西、龙华路以南(原城南农贸市场)。
两宗土地规划参数均一致:容积率≤2.0,建筑密度≤80%,绿化率≥5%。仅限高有区别,编号“YHZ2019-39”土地,限高15米;“YHZ2019-40”土地,限高18米。
早在去年11月,鹤庆县投资促进局曾公开招募投资者参与提升改造鹤庆县城2个农贸市场,专门负责农贸市场的建设、管理、运营等。一个是市场面积约19亩的城南农贸市场,另一个是市场面积约6亩的兰花市场。
看看云南


评论前必须登录!
注册